开栏语:第十三次党代会以来,东北林业大学全体师生在校党委和行政班子的领导下,全面贯彻党的教育方针,坚持立德树人根本任务,统筹实施第十三次党代会部署的“全面推进改革发展”和“纵深推进全面从严治党”两大工程,高质量实施学校“十三五”和“十四五”规划、深入推进“双一流”建设,较好完成第十三次党代会确定的目标和任务。经学校2025年第一次党委全委会会议研究决定,拟定于今年7月召开中国共产党东北林业大学第十四次党员代表大会。教育部党组、省委、省委教育工委已经同意召开大会的请示。
为了反映第十三次党代会以来学校的成就,学校全媒体推出“光辉成就”系列报道,展示学校党建、思政、人才培养、学科建设、科技创新、国际合作、条件保障等方面办学治校成就,凝聚发展力量,激励师生在服务教育强国中担使命,在建设生态文明中作先锋。
事业规划、“双一流”建设和学科内涵建设不断强化
加快建设中国特色、世界一流的大学和优势学科,是以习近平同志为核心的党中央作出的重大战略部署,是建设教育强国的引领性、标志性工程,是推动教育科技人才一体发展的关键引擎。
学校第十三次党代会指出:“要使学科内涵进一步丰富,博士点学科数量有新突破。”
五年多来,学校不断强化事业规划引领作用,以学科建设为龙头,以林业工程、林学两个世界一流建设学科为牵引,扎实推进学科内涵建设,持续优化调整学科布局,基本形成了“林工交叉、林理支撑、林文相融”的学科发展体系,学科水平和整体办学实力明显提升。
强化规划引领,学校综合实力明显增强
习近平总书记指出:“科学制定和接续实施五年规划,是我们党治国理政一条重要经验,也是中国特色社会主义一个重要政治优势。”
学校党委不断强化规划引领,高度重视规划编制和实施。认真做好“十三五”规划总结,成立工作领导小组,科学编制并发布《东北林业大学教育事业发展“十四五”规划》和11个专项规划,组织19个二级学院制定学院“十四五”发展规划,统筹推进“十四五”规划与“双一流”建设、新一轮KPI任务协调一致。
为推进“十四五”规划落实落地,按照“整体规划、分步实施、动态管理”原则,加强统筹推进和组织协调,制定《东北林业大学贯彻落实教育事业发展“十四五”规划实施方案》和三个任务清单,明确“十四五”关键指标的年度计划,连续编制“十四五”规划年度实施报告和中期评估报告,有力推动“十四五”规划落地实施,不断推进学校特色发展和高质量发展。
学校全面评价发展态势,编制学校发展评价报告,查找差距不足,明确发展思路。通过加强规划引领和“双一流”建设,推动学校自然指数、软科等排名不断攀升。

2020年12月,学校先后召开10场座谈会,对《东北林业大学教育事业发展“十四五”规划(征求意见稿)》广泛征集意见

2022年8月的暑期工作研讨会上,200余名领导干部、专家分10组讨论,谋划学校“十四五”时期新发展
强化特色优势,一流学科建设成果丰硕
以“双一流”建设学科为核心,对标国际一流,聚力学科内涵发展,优势学科整体水平与学术影响力持续提升,形成了具有引领示范和辐射带动作用的学科高峰。
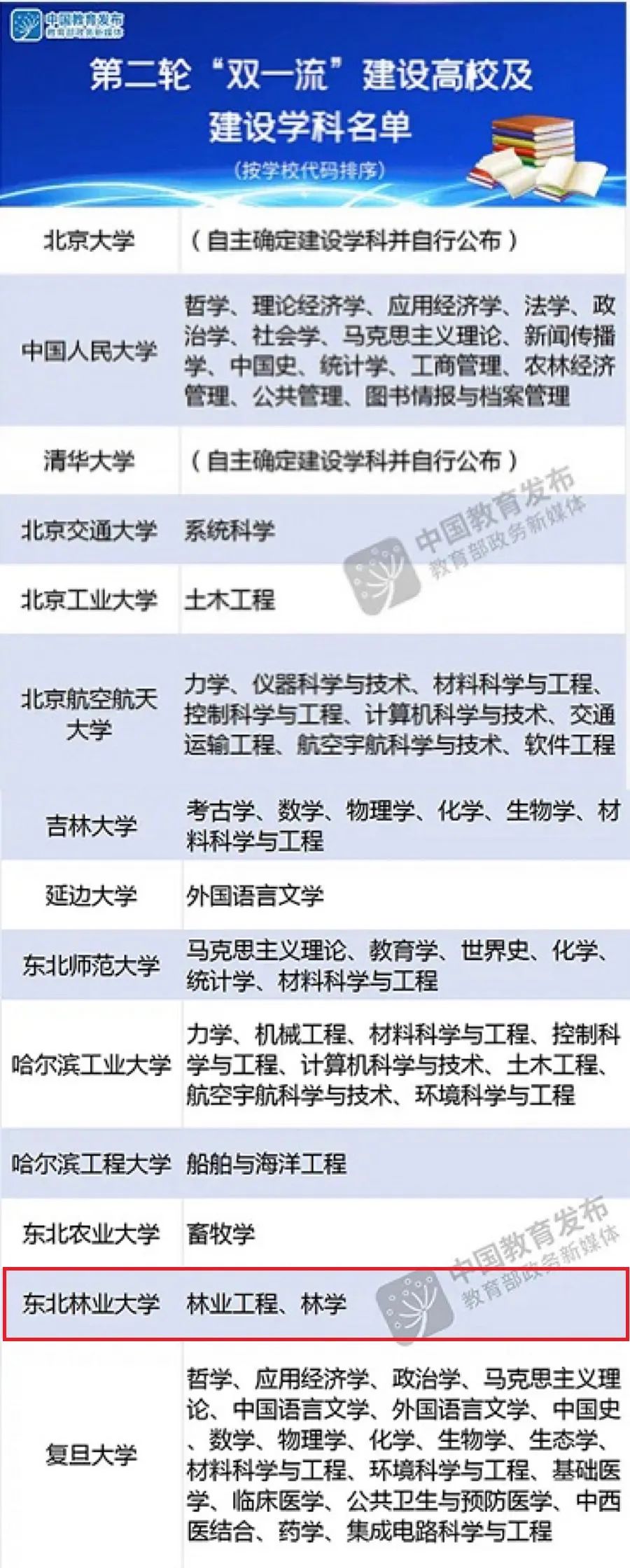
学校顺利完成“双一流”首轮建设周期任务并启动新一轮建设,林业工程、林学两个学科入选世界一流建设学科名单。生态学、生物学、风景园林学、农林经济管理等4个学科进入“国内一流学科” 建设行列。专家组认为学校2个世界一流建设学科发展水平明显提升,学校整体办学实力、学科水平、国际影响力等快速提高,建设目标达成度高。
2022年,学校再次入选“双一流”建设高校,林业工程、林学两个学科再次入选世界一流建设学科名单。

强化顶层设计,学科规划布局不断优化
党的二十大报告指出,要加快实施科教兴国战略,强化现代化建设人才支撑。学校紧紧围绕国家“双一流”建设的战略决策,坚持“重点突破、以点带面”学科发展思路,统筹学科规划布局,在2023年全面启动学科专业体系优化调整工作。
学校聚焦国家战略、东北振兴、产业发展等需求,以“双一流”和学科建设为统领,分析学科专业建设的新形势、新任务,系统推进学科专业体系优化调整,着力加强新农科、新工科和基础学科建设,重组工科和基础类学院,新组建化学化工与资源利用学院、奥林学院、计算机与控制工程学院、土木与交通学院、家居与艺术设计学院、未来技术学院、生态学院、海南国际学院等8个学院,培育新增长点。

2024年7月7日,东北林业大学生态学院正式成立,填补中国东北地区高校生态学院的空白

2024年9月28日,国内目前唯一一所林业类未来技术学院在我校成立

2024年5月15日,东北林业大学海南国际学院在海南陵水黎安国际教育创新试验区正式揭牌成立
学校有序推进治理结构改革和资源优化配置,着力保障学科专业交叉融合,培育建设碳中和交叉学科,增强新工科、基础学科对林业工程、林学和其他学科专业的支撑作用,加强智能化、智慧化改造升级,主动撤销或并转不符合国家社会需求、偏离学校发展定位的学科专业,形成了特色鲜明、优势明显、目标清晰、相互支撑的学科专业布局。

2023年3月9日,学校举行第七届教职工代表大会第三次会议
学校强化以一流学科为引领、基础学科为支撑、新兴交叉学科为突破的建设思路,瞄准世界林业科技前沿,聚焦生态文明建设重大战略,紧贴地方发展需要,培育建设一批新学科。学校将风景园林学一级学科博士点对应调整为风景园林专业学位博士点,通过审核增列与动态调整等方式,主动撤销3个硕士学位授权点,新增化学、马克思主义理论、林业等3个博士学位授权点和草学、食品与营养、工商管理、药学、应用统计等5个硕士学位授权点,增强学科服务“守护绿水青山、筑牢生态屏障”的人才和科技支撑能力。结合国家战略、地方发展需要,重新凝练二级学科,从原有109个二级学科调整为98个,自主设置19个特色二级学科,进一步明晰学科内涵与发展方向。博士学位授权点规模扩大了37.5%,专业学位博士点实现了零的突破,硕士点动态调整规模达到51.5%,学科结构布局更加合理,基本形成了以“双一流”建设学科为核心的特色鲜明、优势突出的学科发展体系。
只有主动谋变,才能赢得先机。学校学科专业体系优化调整既是结构性优化布局,更是方向性优化布局。校长宋文龙表示,学校重组、新成立学院,调整优化学科布局,就是要打破学科壁垒、集聚全校力量,瞄准世界前沿问题,服务国家战略需求,推动学科提档升级,助力生态文明建设。

2025年5月30日,学校召开2024年度“双一流”建设监测数据填报工作会

2025年6月11日,学校召开第三届学科建设委员会2025年第一次全体会议暨学科建设工作推进会
强化一流牵引,学科建设水平整体提升
学校充分发挥世界一流建设学科的辐射带动作用,推动“林科+”“智能+”“基础学科+”等学科交叉融合。一流学科的高质量发展,引领带动了其他学科和学校整体高质量发展。
在第五轮学科评估中,有2个学科获评A类,5个学科获评B类。4个学科进入“国内一流学科”建设行列,新增国家林草局重点学科10个(含2个培育学科)。
建立加强基础学科建设长效机制,设立基础学科建设专项计划,持续加大资金投入和人才队伍建设力度,通过改善学科支撑条件,深化科研评价改革,引导基础学科教师潜心学术研究,鼓励原始创新。
十三次党代会以来,在国际公认的评价体系中,学校及相关学科的国际影响力持续提升。国际高水平学科由2019年的4个增至7个:植物学与动物学、农业科学、化学、材料科学、工程学、环境科学与生态学、生物与生物化学。