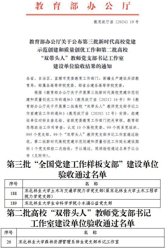
近日,教育部公布了第三批新时代高校党建示范创建和质量创优工作及第二批高校“双带头人”教师党支部书记工作室建设单位验收通过名单,我校土木与交通学院力学党支部、生命科学学院小水滴公益党支部、林学院森林资源管理系师生党支部书记工作室分别通过验收。

在学校党委统一领导、党委组织部重点指导、所在学院党委组织领导和具体指导下,各创建单位立足学校改革发展大局,按计划分步骤有序开展培育创建工作,按期完成各项建设任务,取得了较好的建设成效,形成了各具特色的典型经验和做法,共同谱写了以党建引领高质量发展的生动篇章。
土木与交通学院力学党支部坚持“围绕业务抓党建,抓好党建促业务”的党建全覆盖模式,以“双联双促、一支一特”党建品牌、样板党支部创建为抓手,建立“双向融合”工作机制。建设期内,支部党员获得校级及以上教学竞赛、教学质量奖、教学成果奖20余项,主持教研课题、编著教材、发表教研论文30余项,指导各类学科竞赛获国际级、国家级、省级奖项累计600余人次,与中建一局华江公司、龙建六处等10余家单位建立了校企支部共建平台,实现了党建与业务深融合双提升。
生命科学学院小水滴公益党支部坚持“支部+协会”“共建+”党建工作模式,紧紧依托公益项目,发挥“党建+”引领作用,打造“小水滴公益课堂”助力教育帮扶,致力于生态公益科普和教育扶贫、乡村振兴。建设期内,党支部“小水滴公益课堂”项目获评第八届教育部直属高校精准帮扶典型项目,党支部案例入选黑龙江省高校基层党建服务振兴发展案例,党支部成员组建的3支社会实践团队均获得国家级奖励,1支团队获教育部和共青团中央发函表扬,建设成效显著,形成了良好的示范带动效应。
林学院森林资源管理系师生党支部书记工作室积极构建“组织互联、资源互通、经验互鉴”的党建联建机制,紧密结合高等教育的育人使命和地方经济社会的发展需求,通过党建联建、教育服务、科技赋能和实践育人四大核心板块,全面提升服务地方的能力和水平。建设期内,工作室依托“助力龙江发展高校专家联盟”,组织全国80余所高校的112名“双带头人”在黑龙江省32个县(区、市)开展“大手拉小手,教授走进中小学,阻断贫困代际传递”活动,为龙江教育事业和乡村振兴注入了新动力。工作室持续推动科技成果的转化应用,培训技术人员2万余名,转化科研成果100余项,建立“双带”赋能站20个。工作室形成了一套可推广的工作经验和模式,为地方经济社会发展和人才培养贡献了积极的力量。
2018年以来,学校共有11个基层党组织入选“全国党建工作标杆院系”“全国党建工作样板支部”“高校‘双带头人’教师党支部书记工作室”。截至目前,已有9个基层党组织按期完成建设目标并顺利通过验收。
下一步,学校党委将持续坚持大抓基层的鲜明导向,不断增强基层党组织的政治功能组织功能,以高质量党建激发“新质生产力”动能,引导各级党组织在做好标准化规范化建设的基础上,聚焦“兴林担当 美美与共”党建品牌,着力打造基层党建特色亮点,推动学校基层党组织全面进步全面过硬,为学校“双一流”和高水平大学建设提供坚强的组织保证。