【开栏语】教育是国之大计、党之大计。党的十八大以来,学校坚持以习近平新时代中国特色社会主义思想为指导,深入贯彻落实习近平总书记关于教育的重要论述和重要指示批示精神,全面贯彻党的教育方针,全面深化综合改革,落实立德树人根本任务,学校各项事业取得长足进步。在党的二十大即将召开之际,新闻中心推出“我们这十年”系列报道,聚焦党的建设、人才培养、科学研究等方面,全面回顾2012—2021这十年学校办学治校的成就,凝聚新征程接续奋斗的磅礴力量,迎接党的二十大胜利召开。
学科建设与研究生教育:抓住机遇、质量提升
近10年,学校抓住新时代发展的新机遇,在学科建设和研究生教育这两项高水平大学重要标志上取得明显成效——林业工程和林学学科获批世界一流建设学科,6个学科进入ESI全球排名前1%,研究生招生规模不断扩大,研究生教学资源不断丰富,导师队伍规模和质量双提升,研究生培养质量持续提升。

2017年9月21日,我校成为世界一流学科建设高校

2022年2月14日,我校再次入选世界一流学科建设高校
学科布局不断优化、优势特色更加彰显
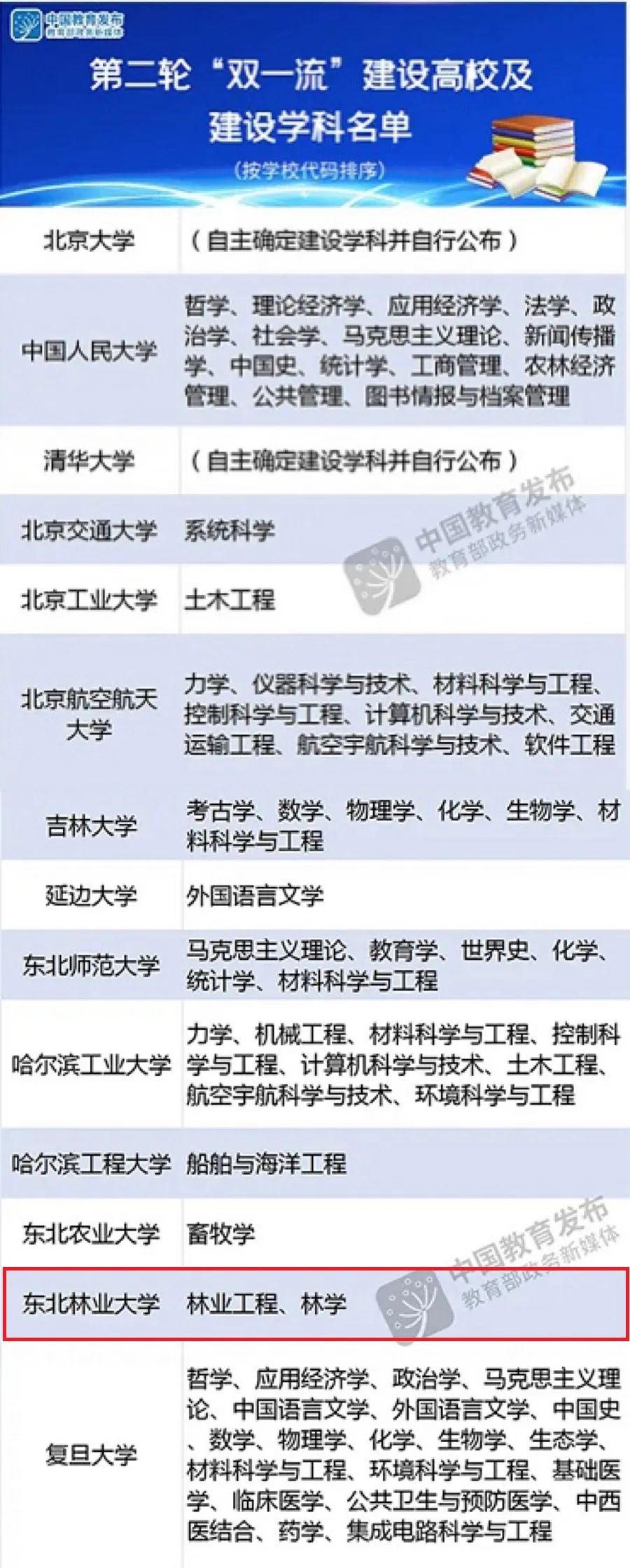
2015年,国务院印发了《统筹推进世界一流大学和一流学科建设总体方案》,从此“211工程”“985工程”以及“优势学科创新平台”等名词成为历史,它们统筹为“双一流”建设。“这是以习近平同志为核心的党中央作出的重大战略决策部署,东林敢于担当、善于作为,抓住了历史机遇,林业工程和林学两个学科成功入选第一轮、第二轮‘双一流’建设名单。这既是学校以往积淀的结果,也是近10年学校学科建设的最大成就。”校长李斌表示。
习近平总书记强调,实现“两个一百年”奋斗目标、实现中华民族伟大复兴的中国梦,归根结底靠人才、靠教育。学校坚持以服务国家生态建设和东北全面振兴为核心,突出坚持“以林育人”特色,优化学科布局、彰显学科优势。
为满足国家和社会对高层次拔尖创新人才的迫切需求,10年间,学校发挥学科优势,对优势特色学科进行了拓展性调整和结构性优化。2012年以来,学校增加了2个一级学科博士点,5个一级学科硕士点;增设2个博士二级学科(方向),5个硕士二级学科(方向),4个专业学位硕士点。撤销3个博士二级学科,3个硕士一级学科,3个硕士二级学科,5个专业学位硕士点。通过持续的动态调整,学校逐步形成了布局更加合理、结构更加优化、人才培养能力更强、服务国家战略和经济社会发展能力更为精准的学科发展体系。
为响应国家重大战略,学校聚焦低碳技术应用、产业绿色改造、推进减污降碳、提升碳汇能力、做强碳汇经济、服务生态文明建设等人才和科技需求,推动学科供给侧结构性改革,培育建设碳中和交叉学科,围绕碳达峰碳中和重点领域,设立了碳汇生物学、碳汇经济学、陆地生态系统碳汇与全球变化、冻土区碳生态调控与工程减排、生物质资源碳中和科学与技术、林碳资源智能监测与装备6个二级学科方向。碳中和交叉学科培育建设模式是具有东北林业大学特色的高质量、跨越式学科交叉融合发展模式,具有里程碑式重要意义,在积极服务国家双碳目标、为龙江绿色低碳高质量发展提供有力的人才保障方面将发挥重要作用。
新的学科建设发展格局促进了学科治理体系的一系列改革,2019年学校成立化学化工与资源利用学院,原“野生动物资源学院”更名为“野生动物与自然保护地学院”。校长李斌说:“学院的成立不仅是名称的改变,学科布局整合之后,可以集中优势,更好地服务国家战略。”
化学化工与资源利用学院院长陈春霞表示,新学院的定位是突出林业资源优势,通过绿色化学技术与生物技术的深度融合,为东北林区林业发展提供智力支撑。学院成立以来,相继开展了高分子降解、稳定与阻燃以及林下特色经济植物资源培育和绿色利用等方面的研究,为解决新型林源高效阻燃剂和阻燃高分子的合成以及林下非木资源高值化利用提供了技术支撑。

2019年12月,学校举办化学化工与资源利用学院揭牌仪式
野生动物与自然保护地学院的成立是针对国家加强生态环境建设的积极响应,这也是全国首家开展自然保护地人才培养、科学研究的学院。“今后学院将着重开展自然保护地体系构建与有效管理、自然保护地生态安全保护与资源监测、自然保护地社会治理与发展的相关研究,用科研成果为国家自然保护地建设的顶层设计建言献策,以科研项目和技术服务的形式对本地区乃至全国的资源保护和保护地事业的科学发展起到支撑作用。”学院院长邹红菲表示。

2021年5月,野生动物与自然保护地学院参与承办黑龙江省第四十届爱鸟周系列活动
林业工程和林学两个学科获批世界一流建设学科,带动了全校相关学科的快速高质量发展。学校目前拥有国家重点学科(含二级学科)14个,国家林业和草原局重点学科8个,国家林业和草原局重点(培育)学科2个,黑龙江省重点学科群1个,黑龙江省重点学科7个。
学科创新能力不断加强,在中国高等教育学会高校竞赛评估与管理体系研究工作组发布的“2017-2021年农林类本科院校大学生竞赛排行榜TOP20”中,学校连续四年蝉联榜首。在ESI全球学科排名方面,学校入选前1%的学科数量从2015年的1个增至2021年的6个,学科基础研究能力和整体实力进步明显,学术国际影响力显著提高。
研究生培养能力不断增强,人才培养质量显著提高
研究生教育是国家培养高层次人才的重要途径,研究生也是各行各业骨干力量的主要来源,为了提高学校的创新人才培养能力和高层次人才培养质量,学校启动研究生教育综合改革,推动研究生教育内涵式发展。10年间,学校研究型大学建设快速推进,研究生招生人数增幅71.32%。
为提升研究生培养质量,学校高度重视研究生教育改革顶层设计,持续加强导师队伍建设、课程建设、教材建设和实践基地建设,研究生实践创新能力和科技创新水平不断提升。
研究生教育改革目标明确。2020年7月,全国研究生教育会议召开,为深入贯彻会议精神,适应新时期卓越研究生教育培养的新需求,学校发布了《东北林业大学新时代卓越研究生教育改革实施方案》,提出“以立德树人为根本任务,完善思政育人体系;以服务需求为宗旨,优化一流学科建设体系;以提升质量为核心,健全人才培养体系;以全面从严过程管理为保障,强化质量保障体系”,通过着力构建“四个体系” 推动新时代研究生教育高质量发展。

2020年8月,学校传达全国研究生教育会议精神

2021年4月,学校举行研究生教育会议,推动研究生教育高质量发展

2022年6月,学校举办2022年研究生招生就业工作交流会暨院长论坛
按照《新时代卓越研究生教育改革实施方案》要求,2021年,学校以一级学科为单元全面修订研究生培养方案,构建了“一级学科核心课+学科专业特色课+专业选修课+专业补修课”相结合的新型课程体系,为培养“厚基础,宽口径”的研究生奠定了坚实基础。
思政育人成效显著。学校贯彻落实“立德树人”根本任务,着力构建“思政课程+课程思政+导学思政”三位一体的研究生思政育人体系。选派优秀思政课程教师团队,开全开好思政课程,突出“以林育人”理念,设立了生态文明教育特色思政课程;对全校1000余门研究生课程的教学大纲进行了系统性再设计,将课程思政内容作为单独模块在教学大纲予以突出体现,确保研究生课程思政100%全覆盖,《木材·人类·环境》课程入选首批国家级课程思政示范课程,以李坚院士领衔的该课程团队荣获全国“课程思政教学名师和团队”称号,黄颖利教授获得2021年黑龙江省首届课程思政教学竞赛(研究生组)特等奖,同期有26个研究生课程思政项目获得省级立项建设,项目总数位列全省高校前列;加强研究生导学思政建设,2021年学校表彰“五好”导学团队10个,在全校范围内起到了良好的引领示范作用。积极开展“我心中最美导师”征文等各类有助于师生互动的校园文体活动,营造了良好的导学关系氛围。

2015年9月,学校开展2015级研究生入学教育
导师队伍建设成绩斐然。近10年,学校博士研究生导师和硕士研究生导师人数分别增长97.66%和86.98%。2014年,制定了《东北林业大学加强和改进师德师风建设实施方案(试行)》,2015年,开展了师德师风专项整治活动。2017年,学校发布了《东北林业大学关于进一步强化研究生导师思想政治教育责任的实施意见》,将研究生的思想政治教育情况纳入导师考核范畴,充分发挥研究生导师在研究生思想政治教育工作中的作用。2018~2021年,研究生院多次组织开展导师师德师风和思想政治教育培训活动,不断建立健全研究生导师师德师风教育工作机制。为表彰先进、树立楷模,从2019年开始,学校设立东北林业大学“十佳研究生导师”荣誉奖励,目前已评选出两届,表彰奖励了20位德才兼备,深受学生爱戴的优秀研究生导师。学校加强导师培训,创办“东北林业大学研究生导师学校”,搭建培训、展示、评比平台,增强研究生导师的育人意识,提升育人技能。近10年,有6名导师获得黑龙江省优秀研究生指导教师,3个导师团队获得黑龙江省优秀导师团队荣誉称号。

2021年7月7日,学校举行研究生导师学校开班仪式
学校不断推进研究生导师评价体系改革。2014年,学校发布《东北林业大学关于进一步强化研究生导师思想政治教育责任的实施意见》,将研究生导师对研究生在日常行为、学术道德方面的教育表现作为导师遴选和考核的必要条件与重要指标。2018年,学校摒弃了查论文数量、比经费多少的评价指标,首次采用综合评价人才的指标体系进行研究生导师遴选工作。2019年形成了包含基础性KPI、奖励性KPI和标志性成果奖励三部分组成的学科建设与研究生教育KPI指标体系,使真正有能力的教师脱颖而出,显著提升了研究生教育质量。2021年,学校出台了《东北林业大学导师岗位管理办法》,明确了导师岗位权责,规范了导师指导行为,确定了导师聘任流程,细化了导师奖惩和培训规定,推动学校研究生导师队伍建设迈向新台阶。

2021年7月,研究生导师学校第二期讲座聚焦国际研究生教育
课程及教材质量建设不断提升。学校鼓励任课教师紧跟世界科技发展前沿,更新教学内容,优化知识结构,改革教学方式,凸显研究生课程的创新性和前瞻性,努力打造“金课”,编制优秀研究生教材,促进研究生创新能力和培养质量的提高。2015年,根据教育部《关于改进和加强研究生课程建设的意见》相关要求,学校发布了《东北林业大学研究生课程建设实施方案》,持续推进研究生课程体系改革,转变重科研轻课程倾向,先后开展了公共课程改革、精品在线课程建设、全英文授课课程等项目建设。截至2021年,学校投入400万余元,已建设完成包括“院士金课”在内的精品在线课程近30门。其中,2门“院士金课”上线仅三个月,选课人数就达到4000多人,完成了传统授课方式10年的教学任务;已开展全英文授课课程51门,显著提高了我校专业对国际留学生的吸引力,促进了来校留学工作的可持续发展,同时,也有效提高了教师资源的国际化水平,提升了本国研究生的国际视野。

2019年11月,学校召开林业工程一流学科慕课展示暨慕课建设交流会
高质量的课程离不开优秀的教材,学校十分重视研究生课程的教材建设工作。2016年,学校发布了《东北林业大学优秀研究生教材建设实施方案》,启动优秀研究生教材建设工作,2017年学校资助了首批6本优秀研究生教材。截至2021年,学校已累计投入超百万元资助35本优秀研究生教材建设,有14本研究生教材获得国家林业和草原局“十四五”规划教材立项。
“产教融合”培养专业学位研究生初具规模。2011年,学校设立了研究生创新实践基地建设办公室,大力开展专业学位研究生产教融合实践教学,持续开展校外创新实践基地建设。2012年,学校新增获批伊春林业科学院和国家林业局哈尔滨林业机械研究所2个省级“研究生创新实践示范基地”;2016年,学校出台了《研究生创新实践示范基地管理办法(试行)》,组织开展了“校级研究生创新实践示范基地”遴选工作,确定“上海同捷科技股份有限公司”等10个基地为首批校级示范基地,评选并表彰了17名“基地建设工作先进个人”;2021年,学校出台了《新时代卓越研究生教育改革实施方案》,提出以服务东北,尤其是黑龙江振兴为核心,借助长三角经济带和粤港澳大湾区经济高速发展牵引力,建设一批综合性创新实践基地的工作目标。2022年,学校启动专业学位研究生培养模式改革,确立了以实践能力培养为重点,以产教融合为途径,以项目为牵引,以校友为纽带,以就业为导向,以带薪顶岗实习为举措”的专业学位研究生产教融合培养新模式。截至目前,学校建设并运行136个研究生创新实践基地,包括龙江森工集团、伊春林科院及国家林草局森防总站等13个省级示范性和20个校级示范性研究生创新实践基地,实现了学校研究生创新实践基地建设新一轮跨越式发展。

2021年7月,学校与中国林科院亚林所举行研究生创新实践基地签约及授牌仪式
10年来,学校紧跟国家研究生教育教学改革方向,不断适应国家经济建设和社会发展对人才培养的要求,启动了四项研究生教育综合改革或专项改革,为学校研究生教育未来发展指明了方向,先后三次对研究生培养方案进行调整,增设科研训练和撰写文献综述必修实践环节,深入推进“科教融合+产教融合”培养研究生,扎实开展课程教材内涵建设,大力建设一支高素质导师队伍,为党和国家培养了一大批高层次人才。