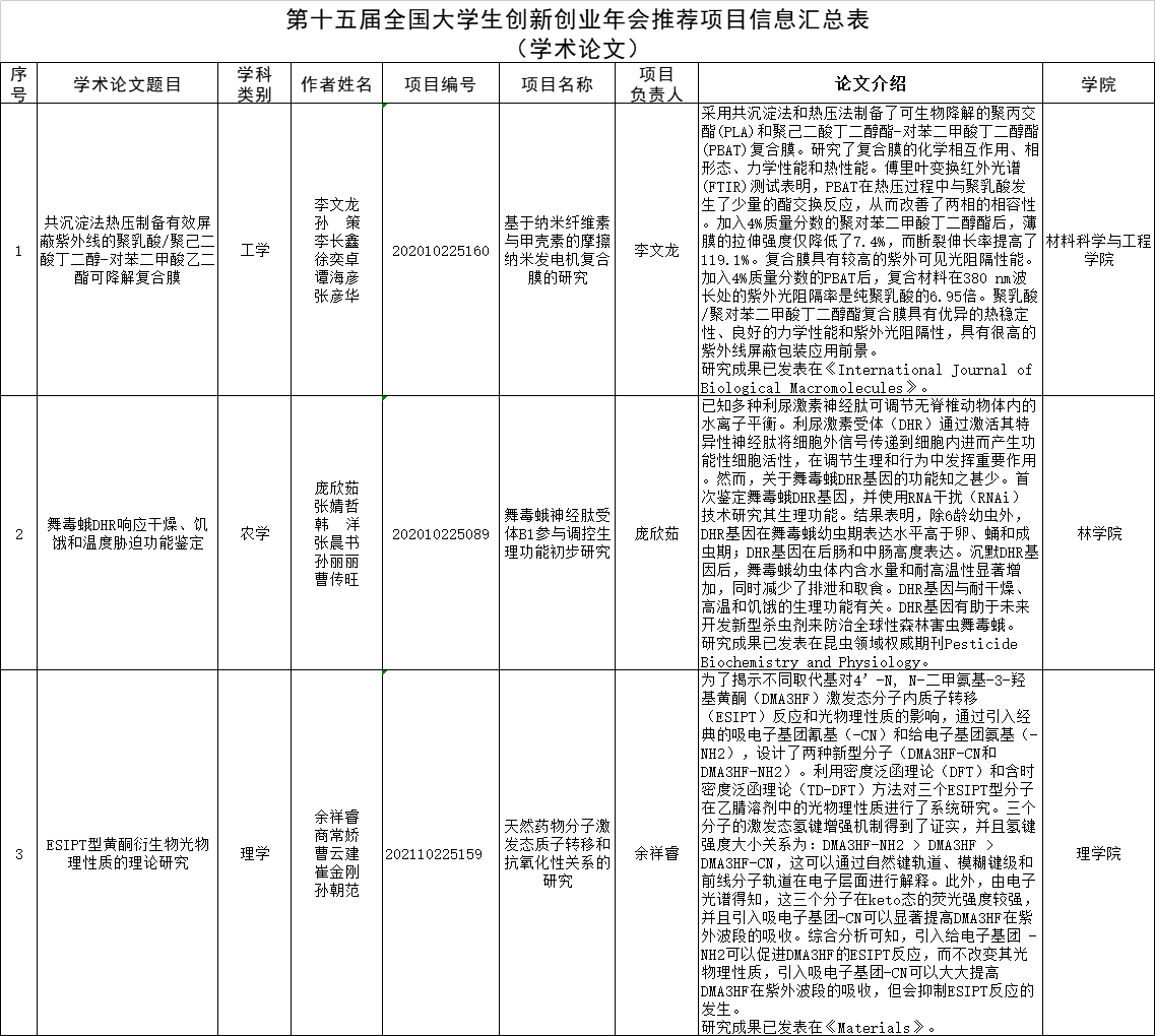
为进一步深化新发展阶段创新创业教育改革,根据《教育部高等教育司关于做好第十五届全国大学生创新创业年会准备工作的通知》要求,学校创新创业中心于5月10日组织完成了第十五届全国大学生创新创业年会东北林业大学推荐项目评审工作,并已完成线上填报。来自林学院、材料科学与工程学院、野生动物与自然保护地学院、工程技术学院、园林学院、交通学院、理学院、经济管理学院、外国语学院的共32个国家级创新创业训练计划项目参与推荐。经过专家公平公正地评审,共有7个项目最终获得第十五届全国大学生创新创业年会东北林业大学推荐名额。



大学生创新创业训练计划是学校深化新发展阶段教育教学改革的重要载体,是学校创新创业教育体系的重要组成部分,是培养大学生创新创业创造能力的重要举措。学校鼓励全体师生积极投身大创计划,深入走进创新实验室、全面融入课题组,组建科研兴趣小组和团队,以问题和兴趣为导向,以探讨和研究为手段,通过大创计划,最大程度激发学生对科学研究和创业实践的兴趣,培养学生发现问题、提出问题、分析问题和解决问题的能力,使创新创业训练成为推动我校学生成长发展的蓬勃动力和内在基因。2017年以来,我校共立项2584项各类大创项目,累计有11000余人次学生参与到大创计划中。创新创业优秀成果不断涌现,2021年我校获得省部级以上奖励1100余项,其中信息与计算机工程学院苏丽丽同学主持的《“垃倍智”AI+智慧城市环卫管家》项目入围第十四届全国大学生创新创业年会,并荣获“最佳创业项目奖”。