4月8日19时,我校第六届“成栋杯”大学生课外学术科技作品竞赛决赛开幕式在奥林学院101会议室举办。校党委常委、副校长宋文龙出席活动并致辞。
“创新是一场没有终点的赛跑”,宋文龙在决赛开幕式致辞中表示,近年来,我校高度重视大学生创新创业工作,大力支持和鼓励师生深入开展科研和双创实践。他希望,要深刻认识创新的重要性,勇做创新引领者,聚焦创新前沿,立足国家创新驱动发展战略,提升双创格局,丰富实践内涵,聚焦“硬核”作品,不断实现双创突破;要珍惜宝贵机遇、勇做创新探索者,不断锤炼意志品质,培养团队协作能力,全面提升创新精神、创业能力,积极投身到创新创业实践中去;全校上下要涵育创新创业氛围、勇做创新推动者,能情系祖国、心系人民,深入开展具有东林特色的科研和双创实践,不断涌现更多的创业典型。

十四个入围决赛的项目团队负责人分别从项目简介、团队介绍、设计思路、产品性能、未来展望等方面进行了展示。大赛评委从项目可行性、项目价值、发展前景、风险预测、存在问题等方面,依次对每个项目进行了提问和指导。
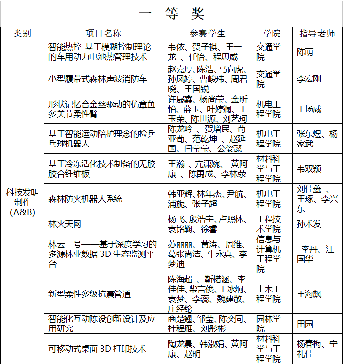
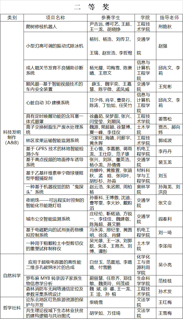
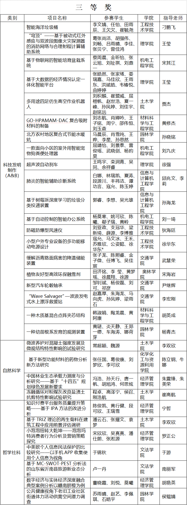
经过激烈角逐,《基于微波辅助法制备的铜掺杂碳量子点的“开—关—开”荧光系统检测抗坏血栓》《光学生物传感器探雷装置》《小型变体托式救捞船》三个项目团队获得特等奖殊荣。《智能热控——基于模糊控制理论的车用动力电池热管理技术》等11个项目团队获得一等奖。在前期复赛中《爬树修枝机器人》等21个项目获得二等奖,《微波养护对混凝土强度发展及微观结构特性影响的试验研究 》等31个项目团队获得三等奖。一等奖获得者苏丽丽表示:“现场路演对于我来说是一场考验,更是享受,本次比赛最大的收获就是能与优秀的项目一起竞赛、与专业的评委近距离交流,今后我也会再接再厉,站在更高的竞赛舞台上展现东林双创风采”。

本次大赛历时5个多月,经过学生申报,学院初评,最终共推荐232个作品参加校赛,经专家评委评审,14个项目脱颖而出进入决赛现场答辩。赛前,我校举办了创新创业云端训练营,聘请国内知名创新创业导师和挑战杯国赛金奖选手,分享参赛经验、剖析申报书写作、创新项目思路,使得本次大赛项目质量显著提升。大赛同时也为“挑战杯”中国大学生课外学术科技作品竞赛选拔和培育了优秀项目。
创新是引领发展的第一动力。一直以来,我校坚持把创新创业竞赛作为提升大学生创新创业能力的重要载体,以培养学生创造力为牵引,不断深化创新创业教育改革,设立专项经费开展创新创业教育和实践。今后,仍将坚持以赛促训、以赛促教、以赛促学、以赛促用、以赛促创的原则,持续给予优秀项目大力扶持和专业指导,实现广泛发动挖掘、深度辅导培育、推进双创改革,让怀揣创新创业梦想的东林学子实现个人价值,助力国家发展。
https://v.qq.com/x/page/y3239ozoiw2.html(视频链接)
校赛获奖名单:



