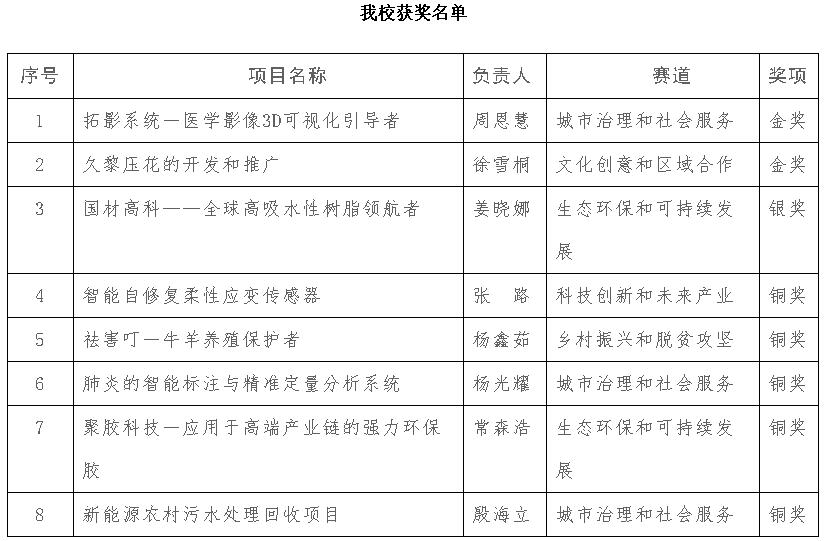
11月28日,第十二届“挑战杯”中国大学生创业计划竞赛全国终审决赛在我校落下帷幕,我校作品在17.9万个项目中脱颖而出,获得2金1银5铜的好成绩,获奖层次和数量都创下了“挑战杯”参赛史最好记录。学校还捧得“优胜杯”。
本届竞赛由共青团中央、教育部、中国科协、全国学联、黑龙江省人民政府联合主办,东北林业大学、共青团黑龙江省委共同承办。自6月启动以来,吸引了包括港澳在内的全国2786所学校、17.9万个项目报名参加,参赛学生92.4万,680多万大学生参与了竞赛八项专项活动,大赛各项数据均创历史新高。
校党委书记张志坤、校长李斌获悉后第一时间对获奖团队表示祝贺,对参赛师生和工作人员辛勤付出表示感谢。
我校前期有41件优秀学生作品入围省级决赛,24件作品获得奖项,8个团队入围国赛。在全国决赛评审前,李斌校长还来到答辩现场,为我校团队加油鼓劲,勉励他们要赛出风格,赛出水平。
近年来,我校创新创业教育不断取得优异成绩。学校先后获评全国深化创新创业教育示范高校、全国高校实践育人创新创业基地,在“2015—2019年中国高校创新人才培养暨学科竞赛评估结果”中,再次荣登全国农林类本科院校学科竞赛排行榜第一名,在全国普通高校中排在53位。为推进创新创业工作,学校成立创新创业中心,统筹协调创新创业人才培养,通过探索实施“蒲公英”“双创”“红松”“成栋”计划,持续完善“五位一体”的大学生创新创业训练支持体系,统筹协调创新创业人才培养。


拓影系统-医学影像3D可视化引导者

久黎压花的开发和推广

国材高科——全球高吸水性树脂领航者