为了更好地营造校园学术氛围,传播我校学术动态,2016年起,学校在校园网开辟“学术东林”专栏,定期总结、回顾学校师生取得的科研成果。
欢迎广大师生及时把自己的学术成果以邮件的形式告诉我们,我们希望获得您以下成果信息:为政府、企业、媒体进行了专业咨询;科技成果通过了相关鉴定;科技成果落地、实现产业化;发表了高水平的学术论文;获得了专利授权;出版、编著了专著、教材;获得了科技奖励;在重要学术会议上进行了发言……
我们愿意为有学术追求的师生搭建一个交流的平台,希望在师生的努力下,学校的学术氛围可以日益浓厚,让我们为实现建设特色鲜明的高水平研究型大学而奋斗。
联系邮箱:dl_xcb@163.com
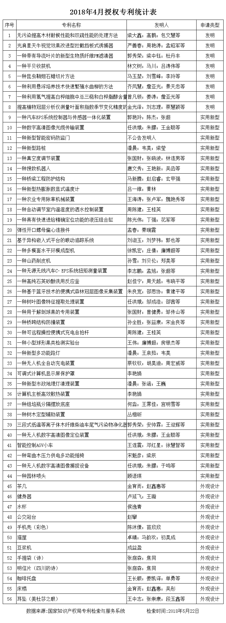
根据国家知识产权局专利检索与服务系统(www.pss_system.gov.cn)的统计数据,2018年4月,我校师生获得专利授权56项,发明授权8项,实用新型授权36项,外观设计授权12项。
由于专利授权获得时间与数据库查询时间并不完全一致,所以本次统计以数据库查询时间为准,如果仍有疏漏,欢迎广大师生补充指正。
感谢图书馆(中国林业知识信息产权中心)对本栏目的大力支持。
联系邮箱:dl_xcb@163.com。
