近日,我校林木遗传育种全国重点实验室高彩球教授团队和森林植物生态学教育部重点实验室付玉杰教授研究团队在国际植物学权威期刊Plant Biotechnology Journal(中科院大类一区,IF=13.2)上发表了题为“BpGRP1 acts downstream of BpmiR396c/BpGRF3to confer salt tolerance in Betula platyphylla”的研究论文。该研究解析白桦BpmiR396c/BpGRF3/BpGRP1响应盐胁迫的多层级调控机制同时,创制出多个耐盐能力增强的白桦新种质,为后续有效利用和开发盐渍土地,扩大白桦的可栽植范围奠定基础。

我国盐渍化土壤分布极为广袤,盐碱地总面积高达9900万hm²,拟新增造林的宜林地中,盐碱、干旱和半干旱等困难立地约占了67%。由此可见,实施国家重大林业生态建设工程,增加森林面积,提高森林资源质量,将主要集中在困难立地造林上。因此,迫切需要选育耐盐碱和抗干旱性强的林木新品种,修复生态环境,增加森林生态功能,充分发挥林业在维护生态安全中的基础性作用,为保障国家生态安全建设提供支撑。
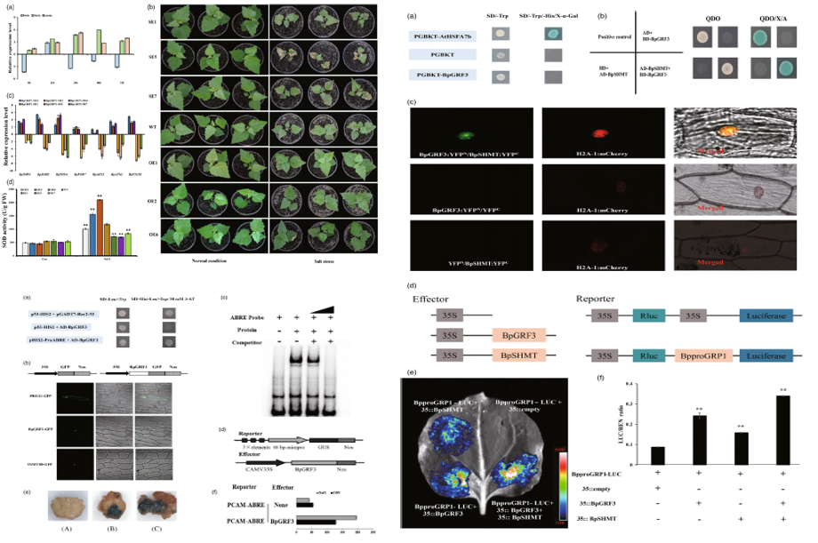
研究团队以我国北方珍贵树种白桦(Betula platyphylla)为研究对象,在证实BpGRP1(富含甘氨酸的RNA结合蛋白基因)显著增强白桦耐盐能力的基础上,通过Y1H、EMSA、白桦体内GUS染色及ChIP-PCR等手段证实白桦BpGRF3结合ABRE元件,调控BpGRP1的表达。进一步利用遗传学及分子生物学手段,首次证实在白桦体内BpGRF3与BpSHMT互作,正调控BpGRP1的表达,增强白桦对盐胁迫的耐受能力。除此之外,该研究还证实,BpmiR396c能够通过切割BpGRF3,抑制BpGRF3转录,负调控盐胁迫应答。由此,解析了白桦BpmiR396c/BpGRF3调控模块介导BpGRP1表达,参与白桦体内氧化还原、质膜损伤等生理途径,调节白桦响应盐胁迫的调控机制。

图1BpGRF3介导的白桦盐胁迫应答机制

图2BpGRF3介导白桦盐胁迫响应调控机制模式图
论文原文:https://doi.org/10.1111/pbi.14173