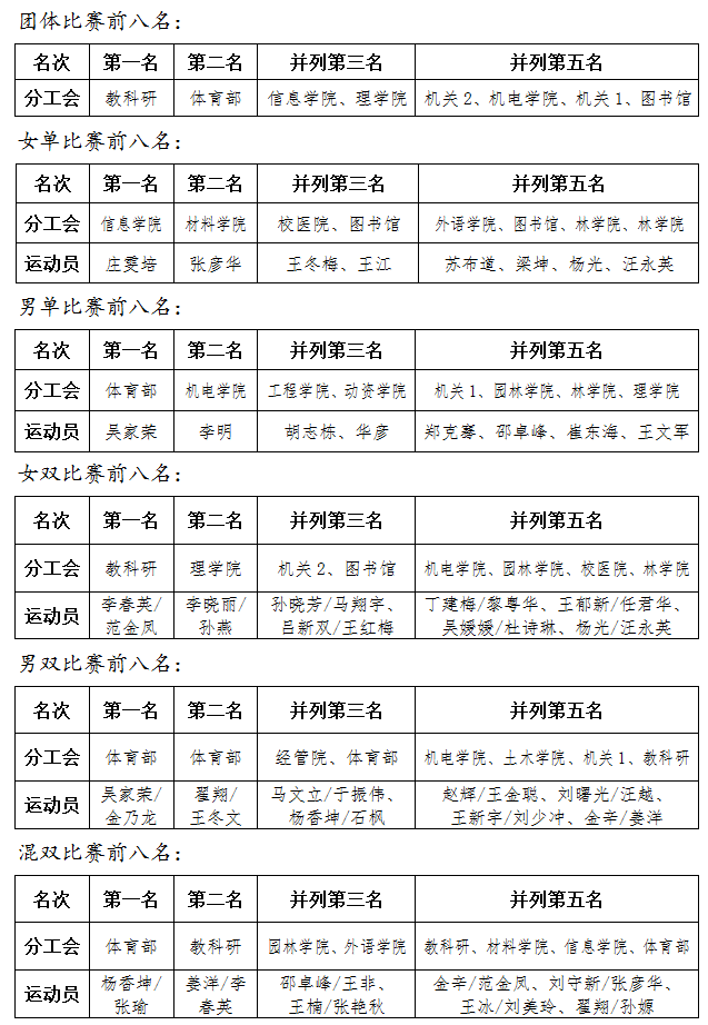
9月22日下午,学校2017年教职工羽毛球比赛完美收官。18个基层工会的近百名教职工羽毛球爱好者热情参与了历时4天的比赛。
本次比赛采用中国羽协最新审定的《羽毛球竞赛规则》和国际羽联公布的最新规则。团体赛由男双、女双、混双3项组成,每场比赛采用3局2胜制,每局15分,14分平后,先到15分胜。单项比赛采用单淘汰赛制,3局2胜制,每局15分,14分平后,先到15分胜。各组比赛对阵经抽签决定。呈现出更加专业、更加规范的比赛特点。
比赛最精彩的场面出现在体育部和教科研团体决赛的赛场上。体育部男双技艺超群先下一局,教科研混双心智过人扳回一程。最后的女双决胜局让所有人都捏了一把汗,体育部由刘曼和孙嫄迎战教科研队的李春英和任俐,比分在3平之后教科研队凭借稳定的发挥连续得分至8:4,确定了领先优势,体育部奋起直追将比分逼近到11:12,但最后还是以2分之差落败教科研队,获得第二名。教科研队斩获冠军。
在如火如荼的比赛过程中,大家相互交流球技,交换心得,深深地沉浸在羽毛球运动的乐趣之中,进一步激发了广大教职工参与羽毛球锻炼的热情,为提高我校教职工身体素质,增强学校的凝聚力和战斗力发挥了积极作用。(陈晨)










单项冠军合影