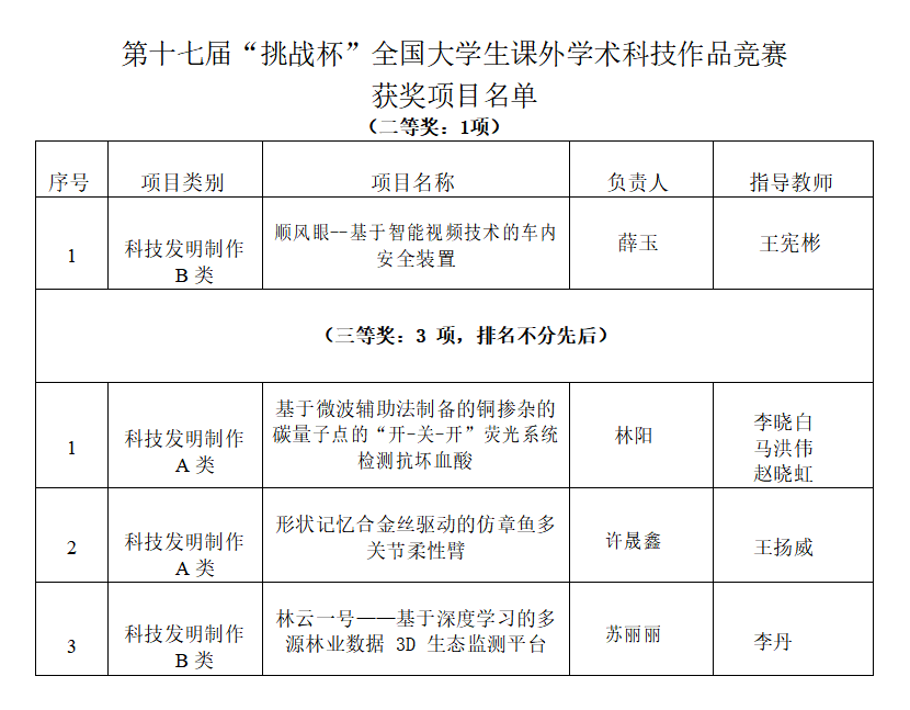
近日,第十七届“挑战杯”全国大学生课外学术科技作品竞赛近期以线上形式完成终审决赛。我校荣获国赛二等奖1项,三等奖3项。

“挑战杯”全国大学生课外学术科技作品竞赛是由共青团中央、中国科协、教育部和全国学联共同主办的全国性大学生课外学术实践竞赛,每两年举办一届,被誉为当代大学生科技创新的“奥林匹克”盛会。我校作品《顺风眼—基于智能视频技术的车内安全装置》,从全国数百所高校的1259件作品中脱颖而出,斩获二等奖。作品由交通学院王宪彬老师指导,制作了基于智能视频技术的车内安全装置。装置授权获得五项实用新型专利,运用基于机器视觉和图像识别的智能检测技术,实现驾驶员动作检测,识别危险动作,在识别驾驶员存在危险动作后启动示警装置,推送位置等示警信息。此外,装置还升级了顺风车硬件配置水平,避免顺风车安全事故的发生,为营造安全型城市创新助力。

本届“挑战杯”自校选赛开始以来,学校高度重视,积极组织和动员学生参赛,课外学术科技作品赛共收到来自16个学院推荐的232件参赛作品,涉及自然科学、哲学社会科学、科技发明制作3大类,11个领域。覆盖学生达1360人。决赛前,学校创新创业中心曾组织专家多次指导,交通学院师生全力以赴、日夜奋战,最终,参赛团队顺利完成线上展示和终审答辩,全面展示了团队的研究成果,也充分展现了东林学子突出的学术创新能力。
比赛结束后项目负责人、交通学院大四本科生薛玉同学表示:“项目进行近两年,一次次的反复修改打磨,锻炼了我的意志力,也养成了我精益求精的态度。和队友们一起奋斗的日子,将成为我们珍贵的回忆,让我们有信心面临未来的各种挑战。”
一直以来,学校将创新创业教育贯穿人才培养全过程,构建课程、实践、竞赛、孵化为一体的双创教育体系。推进双创课程和专创融合建设,打造专业创新创业课程群;着力培育项目,深入开展创业园一站式创业孵化服务;持续开展“双创访谈”“创享东林”等品牌活动,大力营造好浓厚校园创新创业文化氛围;精心选树双创典型,充分发挥典型引领示范作用。学校秉承“兴趣驱动、自主实践、重在过程”的原则,坚持以大学生创新创业训练计划项目为载体,建立大学生创新创业训练与实践体系,安排专项经费支持学生有效开展项目式学习、科研训练、创新训练与创业实践等活动,持续激发学生创新创业活力,不断提升学生的创新精神、创业意识和创新创业能力。
此前,在全校师生的共同努力、校团委等相关部门大力支持下,我校获得第十七届工银融e联“挑战杯”黑龙江省大学生课外学术科技作品竞赛“优胜杯”。来自化学化工与资源利用学院、机电工程学院、信息与计算机工程学院等十二个学院组建的团队,共获一等奖7项、二等奖6项、三等奖9项;在红色专项活动中获一等奖1项、二等奖1项、三等奖2项。