11月25日至26日,中国教育发展战略学会人才发展专委会教育强国战略与人才评价改革论坛在西安举办。我校3篇案例入选中国教育发展战略学会人才发展专业委员会案例中心案例库。
教育部有关领导、高校人事人才工作研究领域专家学者以及来自全国各地高校的近500名人才工作者参加论坛,共同探讨人才评价改革与发展。学校党委副书记、纪委书记宋吉红,人事处处长张春雷等一行4人赴西安参加该论坛。
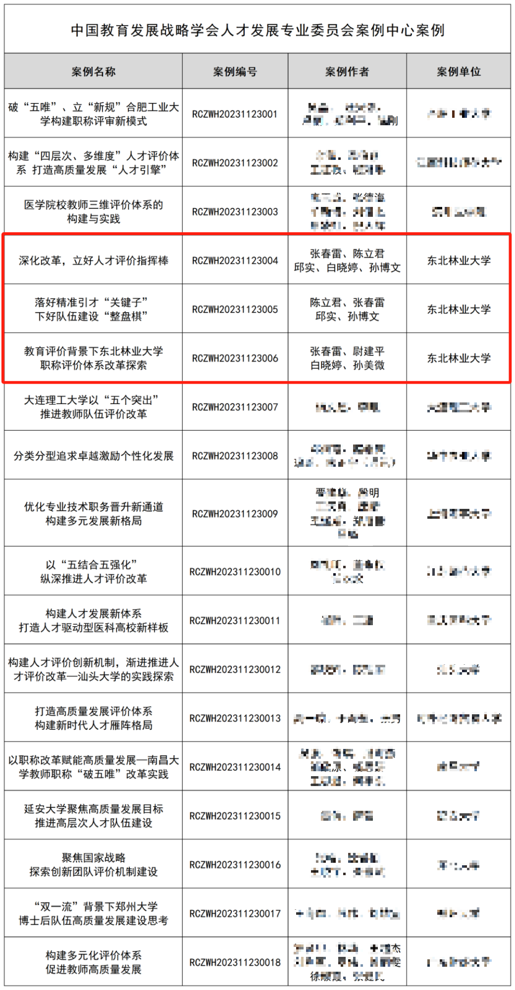
论坛主会场举行入库案例证书颁发仪式,首批来自16家高校的18个案例代表被颁发《中国教育发展战略学会人才发展专业委员会案例中心案例入库》证书。我校《落好精准引才“关键子”下好队伍建设“整盘棋”》《深化改革,立好人才评价指挥棒》《教育评价背景下东北林业大学职称评价体系改革探索》三篇案例成功入选,是唯一一个多案例入选的高校。


颁奖仪式后,张春雷从“发现真问题,开展真研究”“干一行、爱一行、专一行”“众人拾柴火焰高”三个维度,代表全体入选单位作了分享。
据悉,本次人才工作创新案例要求应详细陈述高校在人才引进、职称评审、人才评价、人才发展和流动中遇到的主要挑战和问题,采取的创新措施及产生的效果和影响。案例征集通知发出后,人才发展专委会收到符合申报条件的案例42份,经过两轮精选评审,最终选定18份案例进入中国教育发展战略学会案例库。